高性价比 PSR CP/CV 功率开关,±10% 恒功率恒压精度,内置 800V 高压功率三极管,内置输出短路、芯片过热保护功能,额定输出功率 5W,SOP6 封装,是设计高性价比开关电源应用的极佳选择。
产品详情介绍
奥伟斯科技专业代理LN1F04 恒功率恒压功率开关 力生美liisemi代理
LN1F04 恒功率恒压功率开关
高性价比 PSR CP/CV 功率开关,±10% 恒功率恒压精度,内置 800V 高压功率三极管,内置输出短路、芯片过热保护功能,额定输出功率 5W,SOP6 封装,是设计高性价比开关电源应用的极佳选择。
主要特点
l 前端稳流限压结构控制无需光耦
l 芯片内置 750V高压功率开关
l 芯片内置 750V倍流高压电流源
l 0.25W以下的待机模式控制电路
l 具有独立的 EN使能端子可外部关断
l 输出短路与芯片过温度保护功能
l 自适应周期回转设计减小 EMI干扰
l 高转换效率满足 EUP 2013能效要求
l 全电网电压下额定输出功率 4W以上
l 电路简洁 外围组件少 系统成本低
应用领域
l LED驱动器电源
l 电器控制板电源
l 个人护理产品电源
l 其它线性电源替代
概述
LN1F04 为高性能、电流模式 PWM 控制器功率开关集成电路。芯片内置高压功率开关,耐压高达750V以上,在85-265Vac的全球电网电压范围内提供高达 4W 的连续输出功率。芯片采用前端稳压的反馈拓扑结构设计,无需光耦等二次侧反馈器件即可实现输出电压的稳定工作,且不受输入电压影响。芯片可工作于典型的反激电路拓扑中,构成简洁的 AC/DC 电源转换器系统,用于电器控制板、电机驱动器等产品中。IC 内部的倍流式高压启动电流源只需藉助 VIN 电阻提供的微弱电流触发即可完成系统启动,很大程度地降低了 VIN电阻的功率消耗;而在输出功率较小时IC将自动降低工作频率,从而实现了很低的待机功耗和轻载效率;专利的驱动电路使开关管始终工作于临界饱和状态,提高了电源的转换效率,使系统可以轻松满足2013年乃至未来的多种能效标准,包括容易地实现0.25W待机要求。芯片内部提供了完善的故障保护功能,可对输出短路、芯片过热等异常状况进行快速保护。使用外部信号还可方便地关闭电路输出,只需要在 EN 端子施加一个低电平信号即可实现输出关闭,解除信号时电路
将自动恢复,并且具有软恢复特性以减小对 LED 负载的冲击。
SOP8小型化的封装方式便于设计各种紧致型的应用,使用方便。
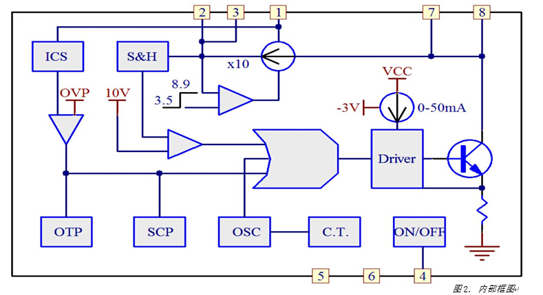
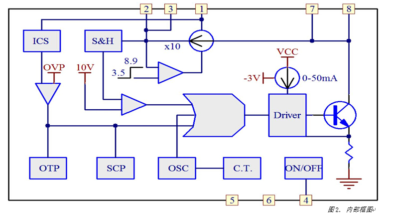
内部功能图

引脚定义

Copyright © 2013 深圳市奥伟斯科技有限公司版权所有 All Right Reserved ICP备:粤ICP备12049165号