基于TOP267EG具有热折返特性、无风扇、高压输入的反激式充电器
TOP267EG代理 POWER代理 Power Integrations代理 PI代理
Power Integrations针对电动工具应用中的离线电源转换推出了一系列高度集成的高压IC。方案包括反激式、双管正激和LLC拓扑结构,输出功率从5 W到586 W不等。每个器件都将高压MOSFET、控制器和���护电路集成到同一个可散热封装内。精确恒流(CC)控制可确保设计的可靠性,使其满足电动工具电池充电器应用的要求。
TOP267EG摘要和功能
低功率反激式设计,元件数量少
180 VAC至264 VAC通用输入(无PFC)
66 kHz操作,高效率
高满载效率(230 V时90%)
宽输出范围59 V,1.5 V
热折返使无风扇运行
TOP267EG介绍
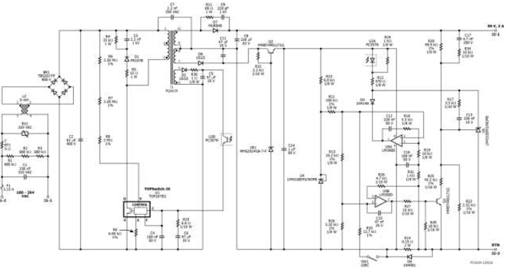
本工程报告介绍了59 V(标称),118 W反激参考设计电源工作在180 VAC至264 VAC。 设计电源输出具有用于电池充电器的恒定电压/恒定电流特性应用程序。 充电电路针对铅酸电池进行了优化。 充电时电流低于0.5A,输出电压开关形成59 V充电电压至a浮充电压为56 V,以维持电池充电而不会过充电。 这是一个标准
特性用于铅酸蓄电池充电器。
该设计基于没有PFC输入级的TOP267EG。 它设计用于操作无风扇,热开关降低高温下的电流限制
(热折返),以在不减少输出电流的情况下实现连续充电热关断。



TOP267EG原理图

TOP267EG原理图 - 反激式电池充电器应用电路 - 输入滤波器,DC / DC级,输出电压/电流控制。



奥伟斯科技专业代理PI电源管理芯片,详细资料请联系销售人员!
Copyright © 2013 深圳市奥伟斯科技有限公司版权所有 All Right Reserved ICP备:粤ICP备12049165号