24小时服务热线 0755-82544779
2019-02-21
韩国ADSEMI最新过EMC测试专用芯片系列...[查看详情]
电子锁触摸解决方案-低功耗触摸芯片TSM12MC...[查看详情]
2019-02-20
TOP267EG 106W-采用TopSwitch-JX的高压输入的反激式充电器...[查看详情]
2019-02-15
AP2961A车载充电器5V/2.4A方案-芯朋微代理...[查看详情]
2019-01-23
基于芯朋微PN8370设计的六级能效5V/2.4A充电器电源应用方案...[查看详情]
2018-12-26
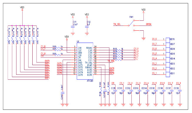
智能电子锁触摸芯片BS83B12A-3 电子锁触摸方案...[查看详情]
2018-10-19
自2018年开始,中美两国之间的贸易摩擦一直就没有停歇过。随着美国对华产品加征关税范围不断扩大,中美两国关系愈发紧张。而就在此时,美国彭博社的一篇“间谍芯片”报...[查看详情]
Copyright © 2013 深圳市奥伟斯科技有限公司版权所有 All Right Reserved ICP备:粤ICP备12049165号