中科芯CKS32F103C8T6 ARM® Cortex™-M3 32位微控制器RFID读卡器方案
RFID是射频识别的英文缩写。通俗地说,RFID读卡器是一种能阅读电子标签数据的自动识别设备。RFID射频识别是一种非接触式的自动识别技术,它通过射频信号自动识别目标对象并获取相关数据,识别工作无须人工干预,可工作于各种恶劣环境。RFID技术可识别高速运动物体并可同时识别多个标签, 操作快捷方便。
RFID技术是通过射频信号的空间耦合实现无接触信息传递并通过传递的信息达到识别目的的技术。它无需识别系统与特定目标之间建立机械或光学接触,自动识别对象并获取相关信息数据,过程操作无须人工干预,可应用于各种恶劣环境条件,有利于人们在不同状态下对各类物体进行识别与管理。RFID 技术可识别高速运动物体并可同时识别多个标签,操作快捷方便。
中科芯CKS32F103C8T6是一款高性能,高性价比的微控制器,应用到RFID系统中将大大提高信息的海量传输、处理和安全性,作为主控芯片运用于RFID系统中是很好的选择。
芯片特性
中科芯CKS32F103C8T6是一个高密度性能线的ARM® Cortex™-M3 32位微控制器,它包含高性能的RISC内核,高达72MHz的主频,可以有效满足性能处理要求,该芯片在市场上使用也非常广泛而且已经很成熟,可以大大减少工程师的开发难度,有效缩减开发时间,同时提供卓越的计算性能和先进的中断系统响应。(详情请查阅中科芯CKS32F103C8T6-DATASHEET)
•运行电压范围为2.0V至3.6V
•64K字节闪存
•20K字节SRAM
•2个12位ADC,1us转换时间,总共可达到16路通道
•7通道DMA控制器,支持定时器、ADC、SPI、I2C、USART外设
•总共7路定时器
•通讯接口达到9路,2路I2C,3路USART,2路SPI,1路CAN,1路USB2.0
应用概述
RFID读卡器以CKS32F103C8T6微控制器(MCU)为核心,MF RC522集成射频读写芯片实现RFID 读卡器;射频模块MF RC522的特点是体积小、低成本、低电压,是NXP 公司针对“三表”应用推出的,是便携式手持设备和智能仪表研发的首选,其通过硬件(EA 引脚接地)设置成串口模式(UART 模式),通过 SDA 与 IRQ 和微处理器进行通信,是射频卡与单片机通信的桥梁;S50 卡是采用 NXP MF1 IC S50 制作的非接触智能卡,通常简称 S50 卡或 Mifare 1K,符合 ISO 14443A 标准,4或7字节UID。1K数据存储区,数据有密钥保护;整个系统的电源是由5V电源通过TI公司的TPS562208芯片稳压达到所需的3.3V电源。

图1 功能原理框图

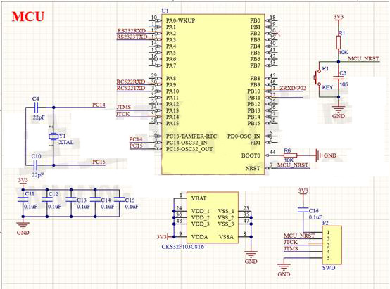
图2 MCU核心电路
主控芯片CKS32电路如图2所示,该芯片的供电电压为3.3V,NRST引脚为复位引脚,外接一个10K电阻上拉到3V3,一个100nF电容到地,并且采用32.768KHz的无源晶振作为芯片的系统时钟源。

图3 射频模块电路
电路中采用的射频模块为MF RC522芯片,其所使用电源为 3.3V。MF RC522 通过硬件(EA 引脚接地)设置成串口模式(UART 模式),通过 SDA 与 IRQ 和微处理器进行通信。27.12MHz 晶体振荡器提供时钟频率。通过 TX1 与 TX2 连接天线电路。

图4 上位机通信接口电路
读卡器所使用的 RFID 卡为 S50 卡。S50 卡是采用 NXP MF1 IC S50 制作的非接触智能卡,通常简称 S50 卡或 Mifare 1K,符合 ISO 14443A 标准,4 或 7 字节 UID。1K数据存储区,数据有密钥保护。

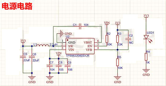
图5 DC-DC电源电路
电源芯片采用TI公司的TPS562208,该芯片通过R2和R3电阻调整输出电压值,输出电压公式为:
VIN=5V (1)
3V3=0.768x(1+R2/R3) = 3.3V (2)
该电源用于给MCU,MF RC522芯片和S50卡提供稳定的工作电压。


图6 系统软件流程图
应用推荐
随着物联网的快速发展,射频识别技术的不断成熟以及市场的不断扩展,相应的主控芯片成为趋之若鹜的一大市场,高性能高性价比的中科芯CKS32F103C8T6微控制器适用于绝大部分应用产品。中科芯MCU事业部研发基于ARM® Cortex™-M0、M3、M4内核的多个系列MCU产品,以满足客户及市场多领域、多层次的丰富应用场景需求。
CKS中科芯单片机:CKS32F030F4P6 CKS32F030K6T6 CKS32F030C6T6 CKM32F030C8T6
CKS32F030R8T6 CKS32F031F4P6 CKS32F031F6P6 CKS32F031G4U6 CKS32F031G6U6
CKS32F031K6T6 CKS32F031C4T6 CKS32F031C6T6 CKS32F051K6U6 CKS32F051K8U6 CKS32F051K4T6 CKS32F051K6T6 CKS32F051K8T6 CKS32F051C4T6 CKS32F051C6T6
CKS32F051C8T6 CKS32F051R4T6 CKS32F051R6T6 CKS32F051R8T6 CKS32F103T8U6
CKS32F103C8T6 CKS32F103R8T6 CKS32F103TBU6 CKS32F103CBT6 CKS32F103RBT6
CKS32F103VBT6 CKS32F405RGT6 CKS32F405VGT6 CKS32F407VGT6 CKS32F407VET6
CKS32F415RGT6 CKS32F415VGT6 CKS32F417VGT6 CKS32F417VET6
奥伟斯科技提供专业的智能电子锁触摸解决方案,并提供电子锁整套的芯片配套:低功耗触摸芯片 低功耗单片机 马达驱动芯片 显示驱动芯片 刷卡芯片 时针芯片 存储芯片 语音芯片 低压MOS管 TVS二极管 低功耗触摸按键芯片
OWEIS奥伟斯触摸芯片:JM233D JM223B JM01S JM02S JM04S JM08S JM12MC
OWEIS奥伟斯电源芯片: JM2575S-12 JM2575S-3.3 JM2575S-5.0 JM2575S-ADJ JM2575T-12 JM2575T-3.3 JM2575T-5.0 JM2575T-ADJ JM2575HVS-3.3 JM2575HVS-5.0
JM2575HVS-ADJ JM2575HVT-3.3 JM2575HVT-5.0 JM2575HVT-ADJ JM2576S-12 JM2576S-3.3 JM2576S-5.0 JM2576S-ADJ JM2576T-12 JM2576T-3.3 JM2576T-5.0
JM2576T-ADJ JM2576HVS-3.3 JM2576HVS-5.0 JM2576HVS-ADJ JM2576HVT-3.3
JM2576HVT-5.0 JM2576HVT-ADJ JM2596S-12 JM2596S-3.3 JM2596S-5.0 JM2596S-ADJ
JM2596T-12 JM2596T-3.3 JM2596T-5.0 JM2596T-ADJ
OWEIS奥伟斯接口芯片:JM485S JM3485S JM232S JM232TS JM3232S JM3232TS
OWEIS高速CAN收发器:JM1040S
OWEIS时钟芯片:JM8563S
OWEIS语音芯片:JM085S JM170S JM341S JM682S
OWEIS差线性稳压器LDO:JM7528M JM7530M JM7533M JM7536M JM7540M JM7544M JM7550M JM7590M JM7321M JM7323M JM7325M JM7328M JM7330M JM7333M JM7336M
JM7340M JM7344M JM7350M JM7390M
聚洵运算放大器:
聚洵零漂移运算放大器GS8592-SR GS8592-MR GS8594-TR GS8594-SR GS6554-TR GS6554-SR GS6552-SR GS6552-MR GS6551-CR GS6551-TR GS8551-TR GS8551-SR GS8552-SR GS8552-MR GS8554-TR GS8554-SR GS8331-TR GS8331-CR GS8331-SR GS8331Y-TR GS8331Y-CR GS8332-SR GS8332-MR GS8332-FR GS8334-TR GS8334-SR
聚洵高速运算放大器:GS8091-CR GS8091-TR GS8091N-CR GS8091N-TR GS8092-SR GS8092-MR GS8092N-MR GS8094-TR GS8094-SR GS8054-TR GS8054-SR GS8052N-MR GS8052-SR GS8052-MR GS8051N-CR GS8051N-TR GS8051-CR GS8051-TR
聚洵高精度运算放大器:GS358-SR GS358-MR GS358-DR GS358-FR GS321Y-CR GS321Y-TR GS321-CR GS321-TR GS8721-CR GS8721-TR GS8721-SR GS8722-SR GS8722-MR GS8724-TR GS8724-SR GS8631-CR GS8631-TR GS8631-SR GS8632-SR GS8632-MR GS8634-TR GS8634-SR GS8631N-TR
聚洵纳安级运算放大器:GS6041-CR GS6041-TR GS6041-SR GS6041-MR GS6042-SR GS6042-MR GS6042-FR GS6043-SR GS6043-MR GS6044-TR GS6044-SR
聚洵高压摆率运放:GS2771-TR GS2772-SR GS2772-MR GS2774-TR GS2774-SR GS2771N-TR
聚洵低电压低功耗运算放大器:GS6001A-CR GS6001A-TR GS6001-CR GS6001-TR GS6001Y-CR GS6001Y-TR GS6002-SR GS6002-MR GS6004-SR GS6004-MR
优势产品未尽详细,欢迎来电查询!!!
Leven Cai 蔡明柱
MOB : 13751188660
深圳市奥伟斯科技有限公司
OWEIS ELECTRONICS Co., LIMITED.
址址:深圳市福田区深南中路3006号佳和华强大厦A座7楼701-703室
ADD:Rm701-703, Block A, Jiahe huaqiang Bldg., Shennan zhong Rd., Futian District, Shenzhen, Guangdong, China 518000
TEL : +86-755-82544779
FAX : +86-755-23805907
E-Mail : leven@oweis-tech.com
www.oweis-tech.com
www.oweis-tech.cn
专业代理销售电容式触摸芯片 电源管理芯片 单片机 MOS管 IKSEMI一级代理
Copyright © 2013 深圳市奥伟斯科技有限公司版权所有 All Right Reserved ICP备:粤ICP备12049165号