IL9961DT LED驱动芯片
IL9961DT替代HV9961LG-G
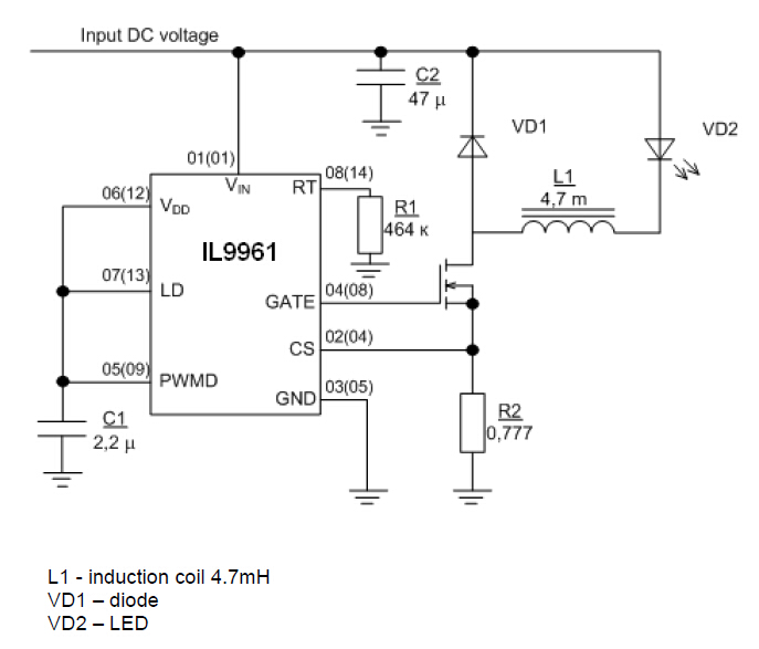
Microcircuit IL9961 – average current control mode LED driver
IL9961DT特征:
输入电压范围VIN从8到+ 450 V
平均电流控制;
编程的固定持续时间的电流在感应线圈中的断开状态;
线性光修剪;
LED亮度调光选项低频PWM信号
输出短路保护;
IL9910 IC引脚至引脚兼容性;
工作温度范围 - 40〜+ 125°C。
应用:
DC / DC或AC / DC LED驱动器;
LCD背光;
通用直流电源;
LED面板和屏幕;
建筑和装饰LED照明。
IL9961DT封装说明

IL9961DT原理图

IL9961DT封装图

HV9961LG-G原理图

Copyright © 2013 深圳市奥伟斯科技有限公司版权所有 All Right Reserved ICP备:粤ICP备12049165号