ANMG04四通道触摸感应芯片
ANMG04SG四通道触摸感应芯片

ANMG04(4-CH自动灵敏度校准电容式触摸传感器)
ANMG04特点
ANMG04一般特点
自动灵敏度标定4通道电容式传感器
可用PWM LED驱动多达4
多接口-I2C串行接口/并行输出
可选择输出的操作模式(单路输出/多输出)
可调256级灵敏度
几乎无需外部组件所需
低电流消耗
入式常见和正常的噪音消除电路
?符合RoHS标准14SOP封装
湿度敏感等级3(MSL3)
ANMG04应用
家电(电视机,监视器键盘)
移动应用(PMP,MP3,车载导航)
薄膜开关更换
密封的控制面板,键盘
触摸屏替代应用程序主页

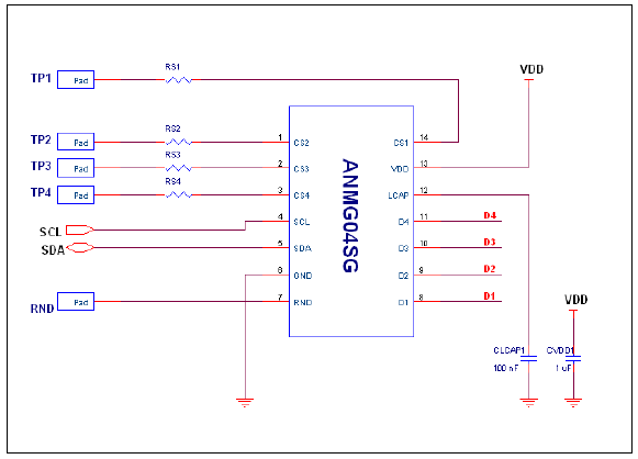
ANMG04引脚说明
VDD,GND
电源电压和接地引脚。
R.N.D
射频噪声检测引脚。通常情况下,R.N.D针没有连接到任何地方。但是,在射频噪声环境中,该引脚必须形成对PCB的模式一致。
CS1-CS4
电容式传感器输入引脚。
LCAP
内部LDO输出端口。
D1-D4
的CS1?CS4并行输出端口分别为/ LED PWM驱动输出端口。这些并行输出端口的结构为漏极开路NMOS为低电平有效输出电平的操作。
SCL,SDA
SCL是I2C时钟输入引脚和SDA是I2C数据输入输出引脚。这些端口具有内部上拉电阻。如果不使用,该引脚必须不能连接到任何电路。
ANMG04原理图

ANMG04绝对最大额定值
最大电源电压5.5V
任何引脚VDD+0.3最大电压
在任何PAD最大100mA电流
功耗为800mW
存储温度-50-150℃
工作温度-20-75℃
结温150℃
注意:除非任何其他命令所指出的,所有上述都在正常温度下操作。

ANMG04SG代理 ANMG04SG价格 ANMG04SG厂家
ANMG04代理 ANMG04价格 ANMG04厂家
奥伟斯科技ANMG04SG一级代理需要请联系,销售人员!
上一篇:中微爱芯LED显示面板驱动电路
Copyright © 2013 深圳市奥伟斯科技有限公司版权所有 All Right Reserved ICP备:粤ICP备12049165号