您当前的位置: > 解决方案

新闻中心

24小时服务热线 0755-82544779

基于TOP267EG具有热折返特性、无风扇、高压输入的反激式充电器

时间:2016-12-23    来源:本站    点击:2419次   

[摘要] 基于TOP267EG具有热折返特性、无风扇、高压输入的反激式充电器

基于TOP267EG具有热折返特性、无风扇、高压输入的反激式充电器

 

TOP267EG代理 POWER代理 Power Integrations代理 PI代理

 

Power Integrations针对电动工具应用中的离线电源转换推出了一系列高度集成的高压IC。方案包括反激式、双管正激和LLC拓扑结构,输出功率从5 W到586 W不等。每个器件都将高压MOSFET、控制器和���护电路集成到同一个可散热封装内。精确恒流(CC)控制可确保设计的可靠性,使其满足电动工具电池充电器应用的要求。

 

TOP267EG摘要和功能
低功率反激式设计,元件数量少
180 VAC至264 VAC通用输入(无PFC)
66 kHz操作,高效率
高满载效率(230 V时90%)
宽输出范围59 V,1.5 V
热折返使无风扇运行

 

TOP267EG介绍
本工程报告介绍了59 V(标称),118 W反激参考设计电源工作在180 VAC至264 VAC。 设计电源输出具有用于电池充电器的恒定电压/恒定电流特性应用程序。 充电电路针对铅酸电池进行了优化。 充电时电流低于0.5A,输出电压开关形成59 V充电电压至a浮充电压为56 V,以维持电池充电而不会过充电。 这是一个标准
特性用于铅酸蓄电池充电器。

该设计基于没有PFC输入级的TOP267EG。 它设计用于操作无风扇,热开关降低高温下的电流限制
(热折返),以在不减少输出电流的情况下实现连续充电热关断。

 

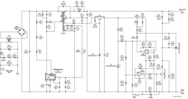
TOP267EG原理图

TOP267EG原理图 - 反激式电池充电器应用电路 - 输入滤波器,DC / DC级,输出电压/电流控制。

 

奥伟斯科技专业代理PI电源管理芯片,详细资料请联系销售人员!

 

上一篇:没有了

下一篇:输出功率高达22W的LED驱动器IC-LYT7503D

关于我们
关于我们
组织架构
发展历程
资质证书
联系我们
产品中心
OWEIS
IKSemicon
TISemicon
ADSemicon
OPTOMEI
KODENSHI AUK
ICMAN晶尊微
GIANTEC聚辰
RAMXEED富士通
触摸芯片
MCU单片机
杭州中科微
Heroic禾润电子
电源管理芯片
天微显示驱动芯片
3PEAK运算放大器
聚洵运算放大器
润石运算放大器
巨华积体语音芯片
蓝牙WIFI方案开发
贴片发光二极管
华润微
集成电路
FOLLON贴片电解电容器
解决方案
充电器电源解决方案
适配器电源解决方案
智能电表电源解决方案
智能家电电源解决方案
金属触摸控制解决方案
触摸控制解决方案
触摸芯片设计指南
水位检测解决方案
汽车传感器解决方案
新闻中心
新品发布
公司新闻
市场动态
活动公告
媒体报道
资料下载
ROHS环保报告
公司介绍/产品目录
OWEIS电源芯片技术资料
OWEIS触摸芯片技术资料
OWEIS接口芯片技术资料
OWEIS场效应管技术资料
IKSemi技术资料
KODENSHI AUK资料
CORERIVER技术资料
ADS技术资料
万代技术资料
芯邦技术资料
启攀微技术资料
博晶微技术资料
海栎创技术资料
融和微技术资料
芯朋微技术资料
启臣微技术资料
美格纳技术资料
比亚迪技术资料
在线客服